意昂4体育注册-意昂4体育平台注册-意昂4体育代理开户官网登录

欢迎访问光前中药材种植养殖网!
24小时客服热线: 13956769187
电话热线: 0558-5589213

刘红卫专栏:中药材GAP“写我要做、做我所写、记我所做”

发布时间:2024-07-27 阅读:1033

原创 刘红卫 跑合资讯

新版中药材GAP基于质量风险管控的理念要求,中药材GAP基地建设的基本思路概括为“写我要做,做我所写,记我所做”(图1)。首先,对需要建设的GAP基地进行整体规划,明确基地建设的目标和措施,制定相应的制度、规程等,并以文件体系的形式明确和固定,即为“写我要做”。企业一定要基于基地建设的实际情况,实事求是确定目标和措施,不能低于新版中药材GAP的要求,也不要制定难以企及的目标、后续无法做到的措施,一旦“写”下了要做内容,后续就一定要实施。企业“写我要做”以后,就应该按所“写”内容,包括目标和措施等,开展基地建设和生产,忠实实施所“写”内容,即“做我所写”。为保证中药材生产、质量控制、质量保证等活动可追溯,企业需记录关键环节的操作和数据,即“写我所做”。概言之,计划过程就是“写我要做”,执行“写”下的内容就是“做我所写”,记录所做过程的关键数据就是“记我所做”,对整个过程进行检查并持续加以改进就是内审过程。

图1 中药材GAP基地建设基本思路

“写我要做、做我所写、记我所做”均围绕基地建设的主要流程及涉及到的主要工作内容展开。整个流程可分为规划、文件编写、选址与准备、生产管理与质量控制、内审与完善5个阶段。每个阶段需要实施的主要工作内容见图2。从规划到内审应进行全过程关键环节记录,保证可追溯;从选址与准备到内审,企业需进行关键环节现场指导、监督,保证主要实施内容得以贯彻。

图2 中药材GAP基地建设流程与主要实施内容

“写我要做”意味着在建设基地之前,需要有清晰、全面且科学合理的规划和设计,明确建设的目标、任务、方法和预期成果等。

“做我所写”强调的是按照预先制定的规划和方案去实际执行,确保建设过程的规范性和一致性,以达到设计的标准和预期

“记我所做”则要求对建设过程中的各项活动和操作进行详细、准确的记录,包括所采取的措施、取得的成果、遇到的问题及解决方案等,以便于后续的检查总结、评估和改进。

然而,中药材GAP基地建设是一个复杂的系统工程,可能还需要考虑更多的因素和方面,如生态环境的?;ぁ⒅幸┎牡闹柿靠刂?、可持续发展等。但这在一定程度上能够反映出基地建设中规划、执行和记录的重要性。


一、“写我要做”中药材GAP基地的

目标和措施

按照新版中药材GAP的要求,中药材生产企业应先对拟建设的GAP基地进行规划,明确基地的目标措施和需要做的内容,制定相应的制度、规程等。不同药材、基地及企业要做的内容不同。

1、基地选址:要详细分析所在地的自然条件,包括土地的地形、土壤质量、水源条件、气候特点、周边环境等进行详尽的勘察和评估,选定基地位置(详见下表1)与生产模式,如农田大规?;种?、野生抚育或仿野生栽培。同时,还需考虑基地的基础设施建设。如道路、水电设施、通信网络等,为基地的正常运营提供保障。

表1 新版中药材GAP关于

生产基地选址规程制定的要求

2、设施设备:合理规划基地的功能分区:种植区域、仓储区域、加工区域等,同时应当配备必要的设施,包括种植或者养殖设施、产地加工设施、中药材贮存仓库、包装设施等;选用与配置相应的生产设备、工具。

3、品种优选:结合市场需求、当地气候土壤条件以及品种的特性,选择具有良好市场前景和适宜本地生长的中药材品种,并做好种子、种苗的优选工作(详见下表2)。同时,做好基础设施建设,如灌溉系统、排水设施、机械设备等。还要规划好不同品种的种植规模和轮作方式,以保持土地肥力和减少病虫害发生。

表2 新版中药材GAP关于“种子种苗或其它繁殖材料”的要求

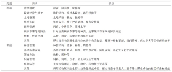
4、科学种植:针对具体种植的中药材品种,分析其生长环境需求、有效成分特点、易受的病虫害等,以此为基础制定科学合理的种植技术规程。包括种植的时间和方法、施肥灌溉的策略、病虫害防治的措施等(详见下表3)。引入先进的种植技术和绿色环保的理念,确保中药材的生长过程符合高质量的标准。

表3 新版中药材GAP关于种植

与养殖技术规程制定的要求

5、质量管控:制定严格的质量监控体系,确定质量检测的标准、方法和频率,包括中药材的外观性状、有效成分含量、重金属及农药残留限量、微生物限度等指标,并明确各项指标的检测方法和合格范围。质量管控涵盖从种植、养护、采收、加工(详见下表4)到包装、放行与储存(详见下表5)全过程,从而建立从源头到成品的全过程质量追溯机制,保障中药材的品质安全。

表4 新版中药材GAP关于采收与产地加工技术规程制定的要求

表5 新版中药材GAP关于包装、放行与储运制定技术规程的要求

6、岗位配置:企业应当设立相应的生产和管理部门;包括技术人员、管理人员和一线工人,明确各个岗位的职责和人员需求,制定人员招聘和培训计划,提高工作人员的专业素养和操作技能。

7、资金预算:确定合理的资金预算,包括前期投入、日常运营成本和预期收益等。

8、风险预案:制定可能出现的风险和问题的应对预案,如自然灾害、病虫害防治等,并制定环境?;ず涂沙中⒄辜苹2扇∩押眯偷闹种埠凸芾矸绞?,减少对环境的影响,实现中药材基地的长期稳定发展。

9、建立质量追溯体系:记录中药材生产过程中的各项关键信息,如种植地块、操作人员、使用的农资、检测结果等,确保出现质量问题时能够快速追溯并采取相应措施。

总之,“写我要做”是为新版中药材GAP基地建设绘制出清晰、可行的蓝图,为后续的实际操作提供明确的指导和方向。


二、“做我所写”中药材GAP基地

建设和生产

“做我所写”是中药材GAP基地建设生产和质量管理的一个重要原则。包含以下几个方面的含义:

1、“标准规程”:它指的是在中药材种植、生产、加工等过程中,实际所进行的操作和采取的措施应当与事先制定的标准操作规程(SOP)、质量管理文件等书面规定完全一致。SOP中文意思为“标准操作规程”。在中药材 GAP基地建设中,SOP非常重要。各生产基地应根据各自的生产品种、环境特点、技术状态、经济实力和科研实力,制定出切实可行的、达到 GAP 要求的方法和措施,以规范中药材生产的全过程,保证中药材的真实、质优、稳定、可控。

2、规范操作:按照新版中药材GAP“六统一”的要求,对基本生产单元的一线生产操作人员强化培训,确保“六统一”得以良好实施,确保每一个生产环节都有明确的操作流程和标准,工作人员清楚知道应该如何进行作业。例如,在中药材种植过程中,所写的规范可能包括种子的选择和处理、种植的时间和密度、施肥和灌溉的方法及用量、病虫害防治的措施等,实际操作中就必须按照这些规范执行,从而实现“做我所写”

3、可追溯性:“做我所写”有利于追溯和质量控制,通过按照所写的规范进行操作,能够实现对中药材生产全过程的追溯,便于在出现问题时查找原因和解决问题。一旦出现问题,可以通过对比实际操作与书面规定,快速找出原因并采取改进措施。

4、质量保证:“做我所写”严格遵循书面的规定,有助于保证中药材的质量稳定和安全有效,满足市场和法规的要求。对于中药材GAP基地保障中药材的品质、提高生产管理水平以及增强市场竞争力都具有重要意义。

5、合规性:“做我所写”要求中药材GAP基地建立完善的文件管理体系,基地的工作人员严格按照已经形成文字的规范、流程和标准进行操作,对各项操作进行详细记录,不得随意更改或偏离。这包括种植过程中的选种、育苗、施肥、病虫害防治,以及采收、加工、储存、运输等各个环节,符合相关的法律法规、行业标准以及质量认证的要求,避免违规行为带来的风险。例如:分散或者集中加工的产地加工设施“均应当卫生、不污染中药材,达到质量控制的基本要求”。

为了实现“做我所写”,并定期对员工进行培训,建立培训档案,对直接从事中药材生产活动的人员应当培训至基本掌握中药材的生长发育习性、对环境条件的要求,以及田间管理或者饲养管理、肥料和农药或者饲料和兽药使用、采收、产地加工、贮存养护等的基本要求。同时,还应进行内部监督和审核,及时发现和纠正不符合书面规定的操作行为。

三、“记我所做”中药材GAP基地

关键环节记录

“记我所做”是中药材GAP基地关键环节记录和管理中的一个重要原则要求。它指的是对中药材生产过程中所进行的各项操作和活动进行如实、准确、完整的记录,包括所采取的措施、取得的成果、遇到的问题及解决方案等,以便于后续的检查总结、评估和改进。记录可分为3类,第1类为人员管理记录,如人员培训、考勤记录等;第2类为生产管理记录,如农药施用记录、采收记录等;第3类为质量管理记录,如检验报告、内审报告等。

具体来说,“记我所做”包括以下几个方面的意义和作用:

1、保证可追溯性:通过详细的记录,可以追溯中药材从种植、养殖、采收、加工到储存、运输等各个环节的具体情况,一旦出现质量问题或其他异常情况,能够迅速查明原因和责任。“明确生产记录要求”“按生产单元进行记录,覆盖生产过程的主要环节,附必要照片或者图像,保证可追溯”。

2、提供证据支持:为基地符合 GAP 标准和相关法规要求提供有力的证据,在监管检查和质量认证时能够证明基地的操作规范和合规性。主要记录包括:种子种苗来源及鉴定,种子处理,播种或移栽、定植时间及面积;肥料种类、施用时间、施用量、施用方法;重大病虫草害等的发生时间、为害程度,施用农药名称、来源、施用量、施用时间、方法和施用人等;灌溉时间、方法及灌水量;重大气候灾害发生时间、危害情况;主要物候期。

3、促进持续改进:对记录进行分析和总结,可以发现生产过程中的问题和不足之处,为改进生产工艺、优化操作流程提供依据,从而不断提高中药材的质量和生产效率。例如:采收加工主要记录包括:采收时间及方法、临时存放措施及时间、拣选及去除非药用部位方式、清洗时间、干燥方法和温度、特殊加工手段等关键因素。包装及储运记录包括包装时间,入库时间,库温度、湿度,除虫除霉时间及方法,出库时间及去向,运输条件等。

4、知识传承:记录是宝贵的经验积累,有助于新员工的培训和技术传承,使他们能够快速了解基地的生产要求和操作要点。其他记录包括:“应当执行中药材放行制度,对每批药材进行质量评价,审核生产、检验等相关记录;由质量管理负责人签名批准放行,确保每批中药材生产、检验符合标准和技术规程要求;不合格药材应当单独处理,并有记录”“应当有产品发运的记录,可追查每批产品销售情况;防止发运过程中的破损、混淆和差错等”。

5、增强信任:透明、完整的记录可以增加消费者、合作伙伴和监管部门对基地产品的信任,提升基地的市场竞争力和声誉。例如:“内审应当有记录和内审报告;针对影响中药材质量的重大偏差,提出必要的纠正和预防措施”“投诉调查和处理应当有记录,并注明所调查批次中药材的信息”“应当有召回记录,并有最终报告;报告应对产品发运数量、已召回数量以及数量平衡情况予以说明”。

建设生产成本措施

以下是一些中药材 GAP 控制基地建设中降低生产成本的措施:?

1、合理规划种植区域:根据土壤条件、气候特点和中药材的生长需求,进行科学合理的种植区域规划,充分利用土地资源,提高土地利用率,减少土地闲置和浪费。

2、优化种植品种:选择适合当地环境、市场需求大且具有良好经济效益的中药材品种进行种植。同时,注重品种的选育和改良,提高品种的抗病虫害能力和产量。

3、科学施肥与灌溉:进行土壤检测,根据检测结果制定合理的施肥方案,精准施肥,避免肥料的过度使用。采用高效的灌溉方式,如滴灌、喷灌等,节约用水并提高水资源利用效率。?

4、病虫害综合防治:采用生物防治、物理防治和化学防治相结合的方法,减少化学农药的使用量。加强病虫害监测,及时采取防治措施,降低病虫害对中药材的危害和损失。

5、提高机械化水平:在种植、田间管理、收获等环节,引进和使用适合的农业机械设备,提高作业效率,降低人工成本。

6、加强人员培训:对基地工作人员进行定期的专业培训,提高他们的种植技术和管理水平,减少因操作不当导致的损失和浪费。

7、优化仓储与加工环节:合理设计仓储设施,采用科学的仓储管理方法,减少中药材在储存过程中的损失。优化加工工艺,提高加工效率和产品质量,降低加工成本。

8、建立质量追溯体系:通过信息化手段,对中药材的种植、加工、销售等环节进行全程追溯,及时发现问题并采取改进措施,降低质量风险和成本。

9、加强市场调研与预测:及时了解市场动态和价格走势,合理安排种植规模和上市时间,避免因市场波动造成的损失。

新版中药材GAP在保证中药材生产关键环节质量风险可控的前提下,为有效控制中药材生产成本,根据生产情况作出诸多实事求是的规定,包括:1. 不要求必须建设集中的产地加工设施,可分散加工,但加工技术规程要统一;2. 不要求必须建设质量检测实验室,可第三方或集团公司检测;3. 不禁止使用除草剂等农药,但需符合农药使用相关规定;4. 不要求基地自己选育良种或繁殖种源,但需统一供应种源,且明确其产地,且相对固定;5. 不要求企业必须流转土地建基地,组织方式可灵活多样;6. 不要求企业必须在固定的地块或场地上进行多生产周期种植,但需要在选定的产地范围内种植或养殖;7. 不要求企业必须采用集中性种植方式,也可采用也是抚育方式或仿野生栽培的方式;8. 不要求中药生产企业必须自建基地,可采用自建、共建、共享方式建GAP基地;9. 不要求企业建成复杂的可追溯系统,但必须有,且能对影响中药材质量的关键环节进行追溯;10. 不要求企业必须对人员定期健康体检,但要针对性防范可能污染药材的患病人员的接触药材生产。

注明:文章所涉资料与数据,大多由本人收集整理,不代表任何权威部门。部分内容转抄新版《中药材生产质量管理规范》的原文,部分内容图片借鉴《技术专家组负责人团队解读新版中药材GAP》的解读。资料与数据可能不准确、不全面或者与现实不符,仅供参考,还请业界同仁给予批评指正!文章内容仅代表个人观点,不针对第三方,如若转载请注明出处。

刘红卫  

2024年7月26日

上一篇:药市新动态:亳州安国严查哄抬价格,中药材行情迎来拐点

下一篇:【重磅】禁用农药检测由33种新增至47种!