意昂4体育注册-意昂4体育平台注册-意昂4体育代理开户官网登录

欢迎访问光前中药材种植养殖网!
24小时客服热线: 13956769187
电话热线: 0558-5589213

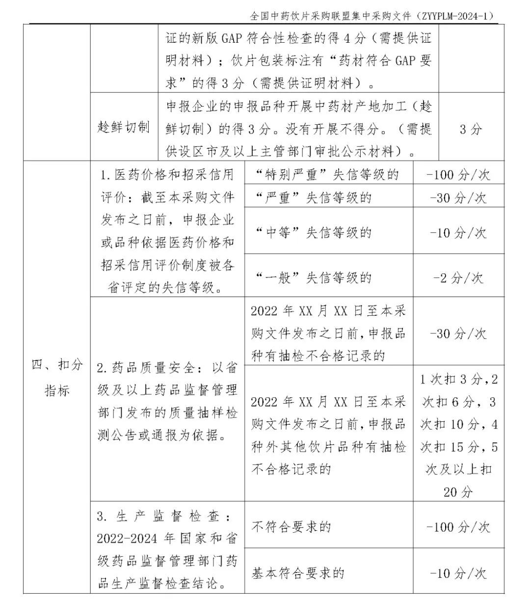
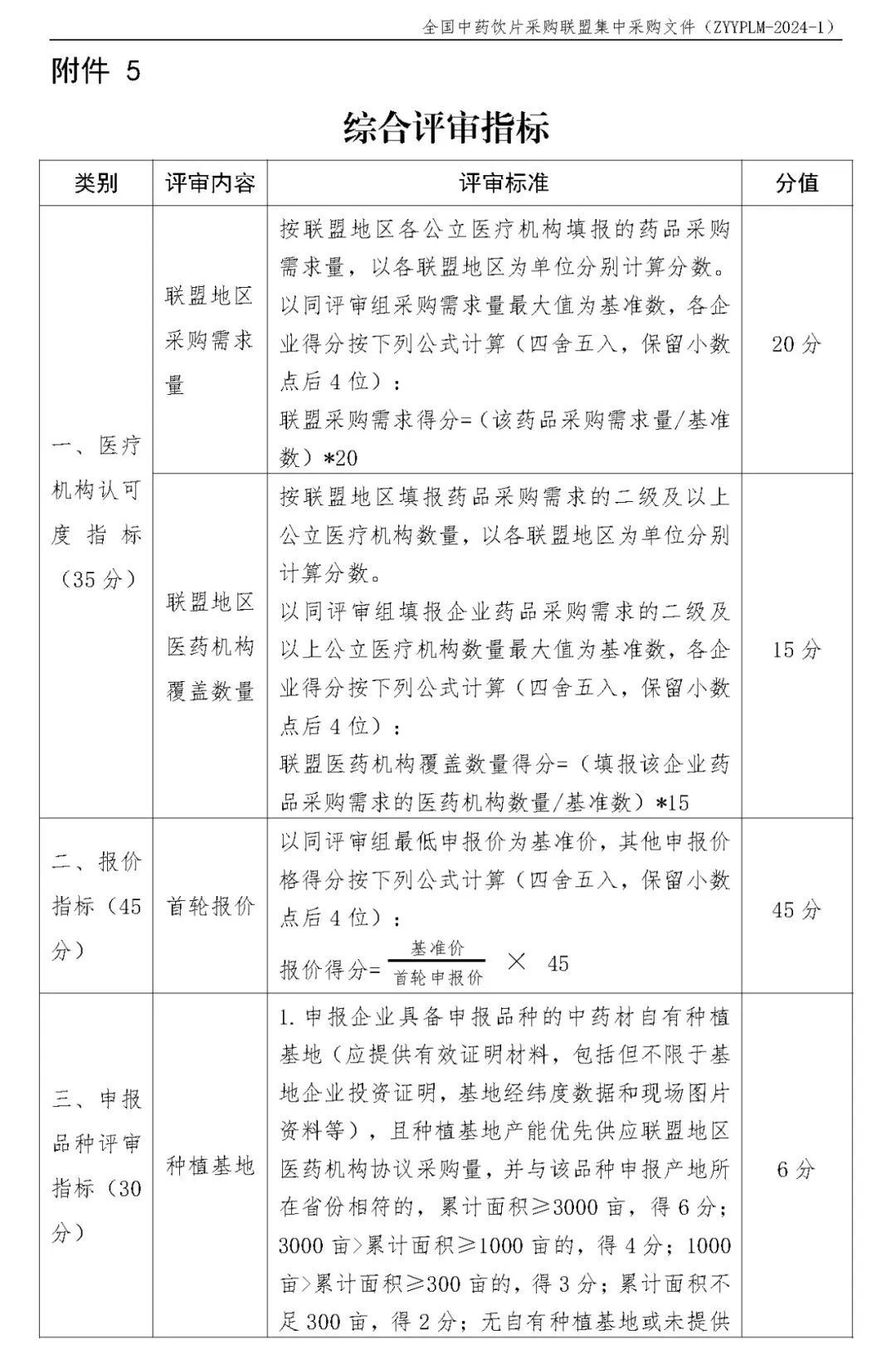
全国中药饮片集采品种综合评审指标-----种植基地6分,追溯体系8分,道地药材6分,GAP基地7分等等??!

发布时间:2024-11-29 阅读:6

中药材种植养殖专业委员会


各相关单位:

为推进全国中药饮片联盟采购工作,根据《国务院办公厅关于推动药品集中带量采购工作常态化制度化开展的意见》(国办发〔2021〕2号)、《国家医疗保障局办公室关于加强区域协同做好2024年医药集中采购提质扩面的通知》(医保办发〔2024〕8号)等文件精神,在国家医保局指导下,研究起草了《全国中药饮片采购联盟集中采购文件(征求意见稿)》,现公开征求意见。请于2024年11月18日前将意见建议(加盖单位公章的扫描件)发送至邮箱jnybgc@jn.shandong.cn。

公示时间:2024年11月14日-18日。

联系电话:0531-68966821、0531-51778826、0531-51799883(工作日9:00-12:00、14:00-17:00)


附件:全国中药饮片采购联盟集中采购文件(征求意见稿).pdf

全国中药饮片联盟采购办公室

(山东省医疗保障局代章)

2024年11月13日

中药材种植养殖专业委员会

树立中药种植养殖行业学习榜样,传播中药行业正能量。

13篇原创内容

公众号

上一篇:第十批国采规则颠覆!14处变化逐条解析

下一篇:【入选】2024年中药材品牌示范基地重磅揭晓:太和县宫集镇凌云家庭农场榜上有名!