意昂4体育注册-意昂4体育平台注册-意昂4体育代理开户官网登录

欢迎访问光前中药材种植养殖网!
24小时客服热线: 13956769187
电话热线: 0558-5589213

29种中药材可以从巴基斯坦进口

发布时间:2025-10-13 阅读:1117
药夫采药翁

近日,海关总署发布了《关于进口巴基斯坦植物源性中药材检疫要求的公告》(以下简称《公告》),宣布即日起允许符合相关要求的巴基斯坦植物源性中药材进口。


《公告》明确,允许进境的植物源性中药材为在巴基斯坦野生或种植的睡莲花、破布木果、白花丹等29种药用植物制品,巴方应确保输华中药材不带中方关注的检疫性有害生物,输华中药材生产、加工和包装企业应经巴方审核,并由中方批准注册。


《公告》围绕植物源性中药材出口前管理,对有害生物综合管理、加工与包装要求等4个方面进行了规定。


在有害生物综合管理方面,《公告》要求,输华中药材企业应在巴方监督与指导下,采取控制病虫害的系统管理综合措施,并保存相关记录;有害生物监测与防治应在专业技术人员指导下完成,技术人员应接受巴方或其授权机构的培训;一旦在监测中发现中方关注的检疫性有害生物,企业应及时采取相应防治措施,以确保输华中药材不携带中方关注的检疫性有害生物。


在加工与包装要求方面,《公告》指出,输华中药材应清除土壤、杂质并进行干燥;包装材料应干净卫生且未使用过,符合中国有关植物检疫要求;每个包装箱上应以中文或英文标注产品名称、国家、产地(省份、城市或地区)、种植基地和包装厂名称或其注册号码等可追溯信息;运输工具或集装箱应在装运时检查是否具备良好的卫生条件,运输工具或集装箱应加施封识,抵达中国进境口岸时其封识应完好无损。


《公告》还对出口前检验检疫、植物检疫证书要求方面进行了规定。此外,还明确了进境检疫要求及不合格处理办法。


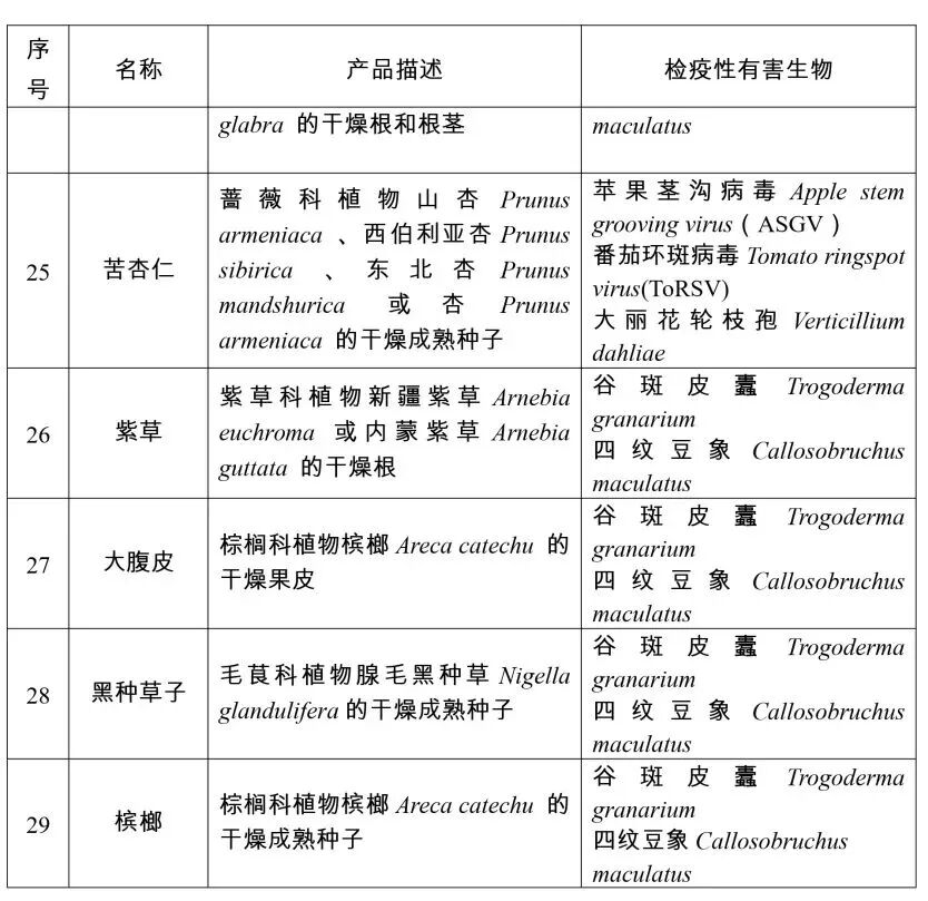
巴基斯坦输华植物源性中药材

及检疫性有害生物名单

图片
图片
图片
图片


上一篇:海关总署:即日起我国允许从巴基斯坦进口29种植物源性中药材

下一篇:【饮片集采】中药饮片集采加分项GAP基地品种和企业全景分析(2025.10.30)