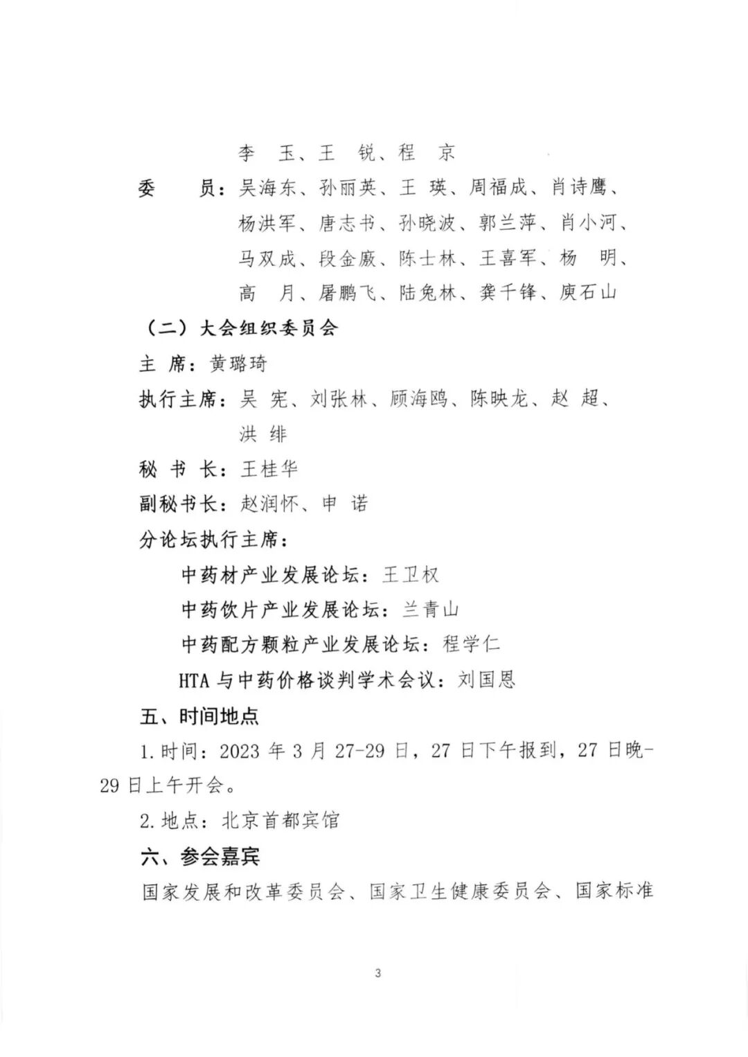
关于召开2023年中药材产业高质量发展论坛的通知
各委员单位:
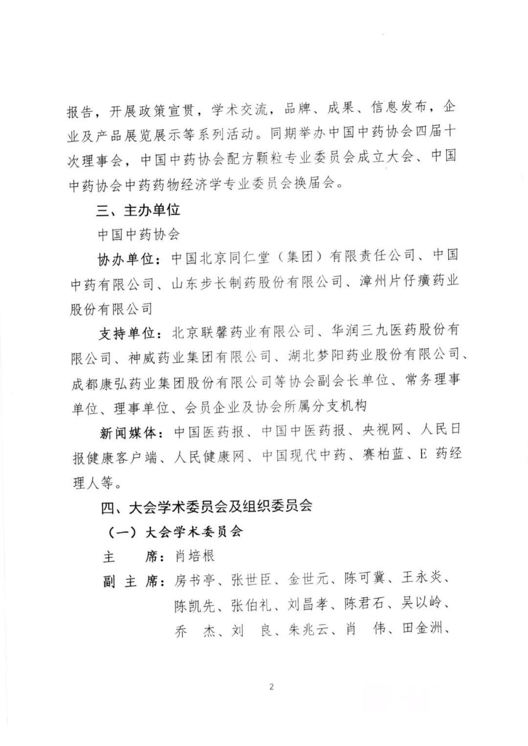
为提高中药材种植养殖产业发展水平,搭建中药材产销平台,宣传弘扬中药人为行业发展所做出的杰出贡献,中药材种植养殖专业委员会原定于2023年3月29日在北京召开“2023年中药材产业高质量发展论坛”。本次论坛作为中国中药协会主办的“中国中药产业高质量发展论坛(2022)暨第三届中国中药品牌建设大会”分论坛。现将有关事项通知如下:
一、论坛主题
规范 生态 科技
二、时间地点
1.时间:
2023年3月29日上午8:30
2.地点:
北京首都宾馆紫云厅(北京东城区前门东大街3号)
三、主办、协办
主办单位:
中国中药协会中药材种植养殖专业委员会
协办单位:
天津尚药堂大健康产业集团
两岸中药青年联合会
漳州片仔癀药业股份有限公司
陕西汉中太子岭科技有限公司
国药乐仁堂河北药业有限公司
延安制药股份有限公司
四川上药申都中药有限公司
呼伦贝尔市资粮道地药材种植有限公司
辽宁秘参堂药业有限公司
赤峰荣兴堂药业有限责任公司
海南香树沉香产业集团股份有限公司
长白山皇封参业股份有限公司
内蒙古九禾农业科技发展有限公司
赤水芝绿金钗石斛生态园开发有限公司
江苏龙升药业有限公司
福建省薏龙生物科技有限责任公司
四、会议议程
1.领导致辞
2.主题报告
(1)中药生态农业现状与发展趋势
报告人:郭兰萍(研究员、博士生导师、中国中医科学院中药资源中心主任,国家中药材产业技术体系岗位科学家,科技部重点领域“中药生态农业创新团队”负责人,国家中医药管理局中药资源遥感监测及区划重点研究室主任)
(2)中药材综合利用的探索与实践
报告人:段金廒(南京中医药大学原副校长、中国中药协会中药资源循环利用专业委员会主任委员)
3.中药材主产区经验交流
4.《中药材产业发展报告》发行
5.聘任仪式
中药材种植养殖专业委员会特聘专家
6.签约仪式
7.致敬“中药材产业突出贡献人物”
8.餐絮(双井轩)
五、会议费用
1.本次论坛免收会议费。如需参加28日中国中药协会主会场会议,请按《中国中药产业高质量发展论坛(2022)暨第三届中国中药品牌建设大会》通知执行(详见附件)。
2.参会代表交通、食宿等费用自理。
六、相关事宜
1.请参会人员于2023年3月27日前前扫描下方二维码进行在线报名。
2.联系人:
电话:010-53346858
微信:蒋涵如 yinqior
沈欣 shen19520302630
特此通知。
中国中药协会
2023年2月20日
附件
