意昂4体育注册-意昂4体育平台注册-意昂4体育代理开户官网登录

欢迎访问光前中药材种植养殖网!
24小时客服热线: 13956769187
电话热线: 0558-5589213

十三五规划发布,中药板块现重大利好!

发布时间:2016-08-17 阅读:1218

 

   2016年8月11日,依据国家十三五规划纲要和《中医药发展战略规划纲要(2016—2030年)》,国家中医药管理局正式发布《中医药发展“十三五”规划》,总结了十二五期间我国中医药事业发展的成绩,展望了未来5年中医药产业发展方向、任务和重点。

 

一、总结过去,中药工业增速居所有项目之首

 

表1:十二五规划成绩总结

 

    在回顾十二五期间成绩时,我们可以明显看到(如图1),中药企业营业收入在过去5年实现了19.92%的增速,远高于其它项目。在国家经济形势整体下行态势下,中药板块交出如此高分的答卷,实在难能可贵!也说明,中药产业已成为国民经济的“黄金板块”和“价值洼地”,成果辉煌。

 

    文中还透露以下重要信息:

 

    一是中药资源逐步实现可持续健康发展 中药资源普查试点全面展开,初步建成中药资源动态监测信息和技术服务体系(注:由中医科学院和中药材天地网共同承建);

 

    二是中药材家种生产发展迅速 全国有200多种常用大宗中药材实现规模化种植,种植面积超过3000万亩;

 

    三是中药工业发展迅猛 2015年中药工业规模以上企业主营业务收入超过了7800亿元,占我国医药工业规模以上企中药业主营业务收入近1/3;

 

    四是中药进出口贸易发展 伴随着一带一路国家战略的实施,2015年,我国中药进出口额达到48.0亿美元。

 

二、展望未来,中药产业将继续保持高速增长态势

 

表2:十三五规划对未来5年的预期

 

    十三五规划中,将中药行业放在重中之重位置,对未来中药产业发展充满期望。其中,在主营业务收入预期中,预期增速达到15%,仍然居所有统计项目之首。并提出:

 

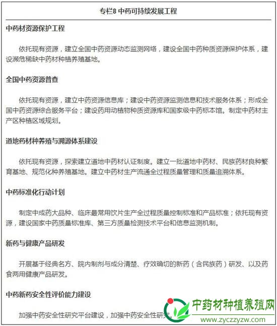
    一是在中药资源可持续利用方面 要全面开展第四次全国中药资源普查,建立覆盖全国中药材主要产区的资源监测网络;突破一批濒危稀缺中药材的繁育技术瓶颈。?;ひ┯弥种首试春蜕锒嘌?;促进中药制剂原料精细化利用和生产过程资源回收利用,有效提升中药资源利用率。

 

表3:中药可持续发展工程路线图

 

    二是在产业基础保障方面 要建设一批集初加工、仓储、追溯等多功能为一体的中药材物流基地,建立中药材生产流通全过程质量管理和质量追溯体系;制定国家道地药材目录,加强道地药材良种繁育基地和规范化种植养殖基地建设,发展道地中药材生产和产地加工技术;制定中药材种植养殖、采集、储藏技术标准,利用有机、良好农业规范等认证手段加强对中药材种植养殖的科学引导;发展中药材种植养殖专业合作社和合作联社,提高规?;?、规范化水平;支持发展中药材生产保险。

 

   三是促进中药工业转型升级 加快形成中药标准化支撑服务体系,引领中药产业整体提质增效,切实保障百姓用药安全有效;推动建立常用中药饮片供应保障体系。实施中药振兴发展工程,提升中药工业自动化、信息化、智能化水平,建立绿色高效的中药先进制造体系等。

 

三、中药产业未来5年将迎来以下重大利好


3.1 中医事业的高速发展,势必带来中药需求的增长


    十三五规划中,提出“完善覆盖城乡的中医医疗服务体系”“85%以上的社区卫生服务中心和70%以上的乡镇卫生院设立中医综合服务区(中医馆),信息化得到加强,中医诊疗量占诊疗总量的比例力争达到30%”等目标。

 

    这意味着,十三五期间,中医将实现基层近8成左右的覆盖率,那么对中药的需求势必快速增长。

 

3.2 放开私人办中医门槛,中药品质将得到真正提升


    规划中鼓励社会办中医加快发展,到2020年非公立中医医疗机构提供的中医服务量力争达到20%;鼓励举办只提供传统中医药服务的中医门诊部和中医诊所等。

 

    中医的私人门诊化、小型化,势必带来对中药品质评价体系的改变,即从官方的标准(GMP)转向偏重于传统评价标准。因为,是不是好中药能不能治好病,不是官方说行就行,而要通过临床疗效来评价。这样一来,必然带来中药品质的真正质的改变,而不是长期停留在表面功夫。

 

3.3 原产地特别是道地药材产地,将迎来最佳发展机遇


    中药产业走向源头走向产地,已成大势所趋,无论是追溯体系还是原料保障体系,脱离生产源头都将是无根之水无本之木。故十三五期间,国家肯定会加大原产地特别是道地药材产地的保护和扶持力度,中药材主产区的商家、企业和合作社,将迎来历史上最好的发展机遇。

 

3.4 中药颗粒剂、破壁等新型饮片产业,将蓬勃发展


   在标准化、自动化和绿色高效方面,颗粒剂、破壁饮片等新型中药加工技术,无疑走在前列。预计在十三五期间,类似的现代化技术探索和创新,将得到更大支持力度,从而带来这些领域蓬勃发展。

     做为中药行业的重要环节和信息、交易平台引领者,中药材天地网人衷心祝愿未来5年,祖国中医中药事业能继续高速发展,再上新台阶!

上一篇:互联网+中药材标准化全产业链

下一篇:从源头保证中药材生产 加快推进中药材种植